Triangulation Operations
Vertex Insertion and Deletion
This tutorial demonstrates how to insert and delete vertices from a triangulation while maintaining the Delaunay property of the triangulation. First, load the packages we need:
using DelaunayTriangulation
using CairoMakie
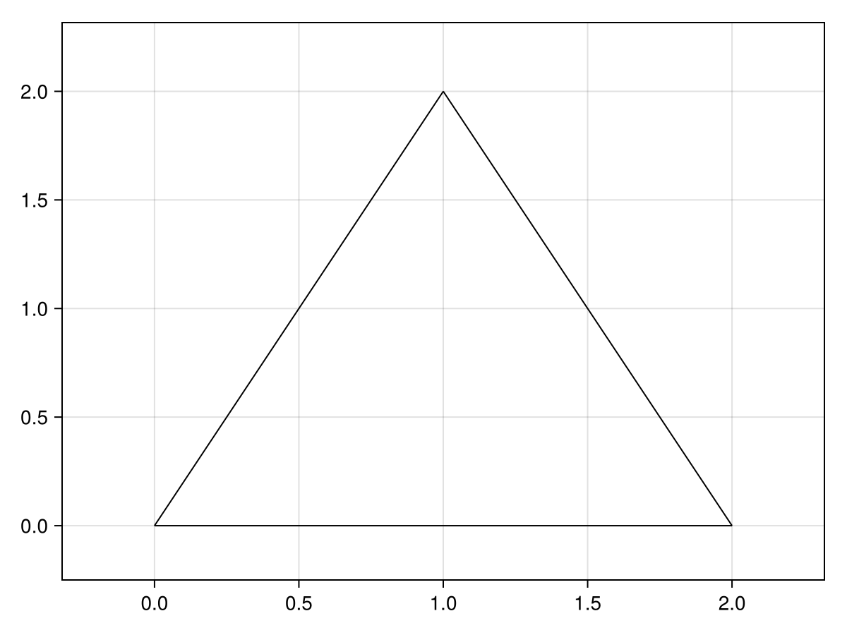
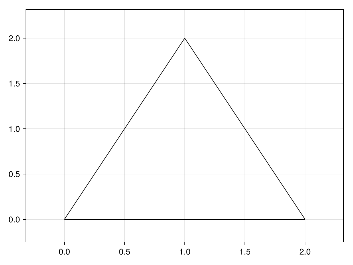
using StableRNGsLet us now define our initial triangulation.
points = [(0.0, 0.0), (2.0, 0.0), (1.0, 2.0)]
tri = triangulate(points)
fig, ax, sc = triplot(tri)
fig
Note that we use a structure for points that is mutable so that points can be pushed into it.
We now want to insert a vertex into the triangulation. To do this, we use add_point! and provide the coordinates of the new point. There is a method which uses the index of the vertex rather than the coordinates, but we don't use that here as the points to be added are not already in points. Here, we add a point at (1.0, 0.5).
add_point!(tri, 1.0, 0.5)
fig, ax, sc = triplot(tri)
fig
This is still a valid Delaunay triangulation, unsurprisingly due to the small number of points. We can also add points that are outside of the triangulation:
add_point!(tri, 0.0, 1.0)
fig, ax, sc = triplot(tri)
fig
One important thing to note here is that, if not for the ghost triangles inside tri, adding a point outside of the triangulation would not work. Here is an example of this failing.
delete_ghost_triangles!(tri)
add_point!(tri, 2.0, 1.5)BoundsError([(0.0, 0.0), (2.0, 0.0), (1.0, 2.0), (1.0, 0.5), (0.0, 1.0)], (0,))This is a BoundsError, because the triangulation has had to walk into the boundary but failed to find any ghost triangles. Anytime you need to perform some operation including a point outside of the boundary, you need to be sure that you have ghost triangles, which you can query using DelaunayTriangulation.has_ghost_triangles.
DelaunayTriangulation.has_ghost_triangles(tri)falseadd_ghost_triangles!(tri)Delaunay Triangulation.
Number of vertices: 5
Number of triangles: 4
Number of edges: 8
Has boundary nodes: false
Has ghost triangles: true
Curve-bounded: false
Weighted: false
Constrained: falseDelaunayTriangulation.has_ghost_triangles(tri)trueAnother issue is that the convex hull is not updated as we add (or delete) points for performance reasons:
get_convex_hull_vertices(tri)4-element Vector{Int64}:
3
1
2
3If we do want to fix the convex hull, we can use convex_hull!(tri).
convex_hull!(tri)
fig, ax, sc = triplot(tri, show_convex_hull = true)
fig
We now have the same triangulation that we would have had if we had done triangulate on this set of points originally. To now push this further, let's add in a bunch of random points.
rng = StableRNG(123)
for _ in 1:1000
new_point = 2rand(rng, 2)
add_point!(tri, new_point)
end
fig, ax, sc = triplot(tri)
fig
Let us now demonstrate how to delete points. To do this, we use delete_point!. This function takes vertices rather than coordinates, identifying the corresponding point in points by its index. Let us demonstrate this operation by deleting all points within a distance of 1/2 around (1.0, 1.0).
vertices_to_delete = Iterators.filter(each_solid_vertex(tri)) do i
p = get_point(tri, i)
r2 = (getx(p) - 1.0)^2 + (gety(p) - 1.0)^2
return r2 < 1 / 2^2
end
for i in vertices_to_delete
delete_point!(tri, i)
end
fig, ax, sc = triplot(tri)
fig
Note that in this situation, points still contains those points that we have now deleted. This is the reason to be careful about using, say, DelaunayTriangulation.each_point rather than each_solid_vertex. This triangulation is also still Delaunay.
Just the code
An uncommented version of this example is given below. You can view the source code for this file here.
using DelaunayTriangulation
using CairoMakie
using StableRNGs
points = [(0.0, 0.0), (2.0, 0.0), (1.0, 2.0)]
tri = triangulate(points)
fig, ax, sc = triplot(tri)
fig
add_point!(tri, 1.0, 0.5)
fig, ax, sc = triplot(tri)
fig
add_point!(tri, 0.0, 1.0)
fig, ax, sc = triplot(tri)
fig
delete_ghost_triangles!(tri)
add_point!(tri, 2.0, 1.5)
DelaunayTriangulation.has_ghost_triangles(tri)
add_ghost_triangles!(tri)
DelaunayTriangulation.has_ghost_triangles(tri)
get_convex_hull_vertices(tri)
convex_hull!(tri)
fig, ax, sc = triplot(tri, show_convex_hull = true)
fig
rng = StableRNG(123)
for _ in 1:1000
new_point = 2rand(rng, 2)
add_point!(tri, new_point)
end
fig, ax, sc = triplot(tri)
fig
vertices_to_delete = Iterators.filter(each_solid_vertex(tri)) do i
p = get_point(tri, i)
r2 = (getx(p) - 1.0)^2 + (gety(p) - 1.0)^2
return r2 < 1 / 2^2
end
for i in vertices_to_delete
delete_point!(tri, i)
end
fig, ax, sc = triplot(tri)
figThis page was generated using Literate.jl.