Triangulation Operations
Triangle Splitting
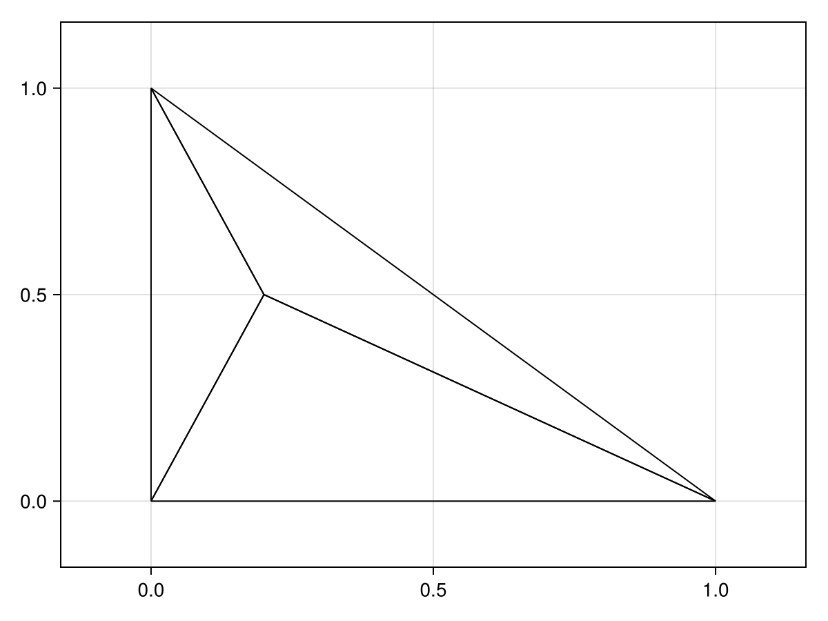
As we briefly discussed in the legalise_edge! tutorial, it is sometimes useful to put a point inside of an existing triangle, and then to connect all the vertices of that triangle to that new point, thereby splitting that triangle into three new triangles. This is called triangle splitting.
Let us give an example.
using DelaunayTriangulation
using CairoMakie
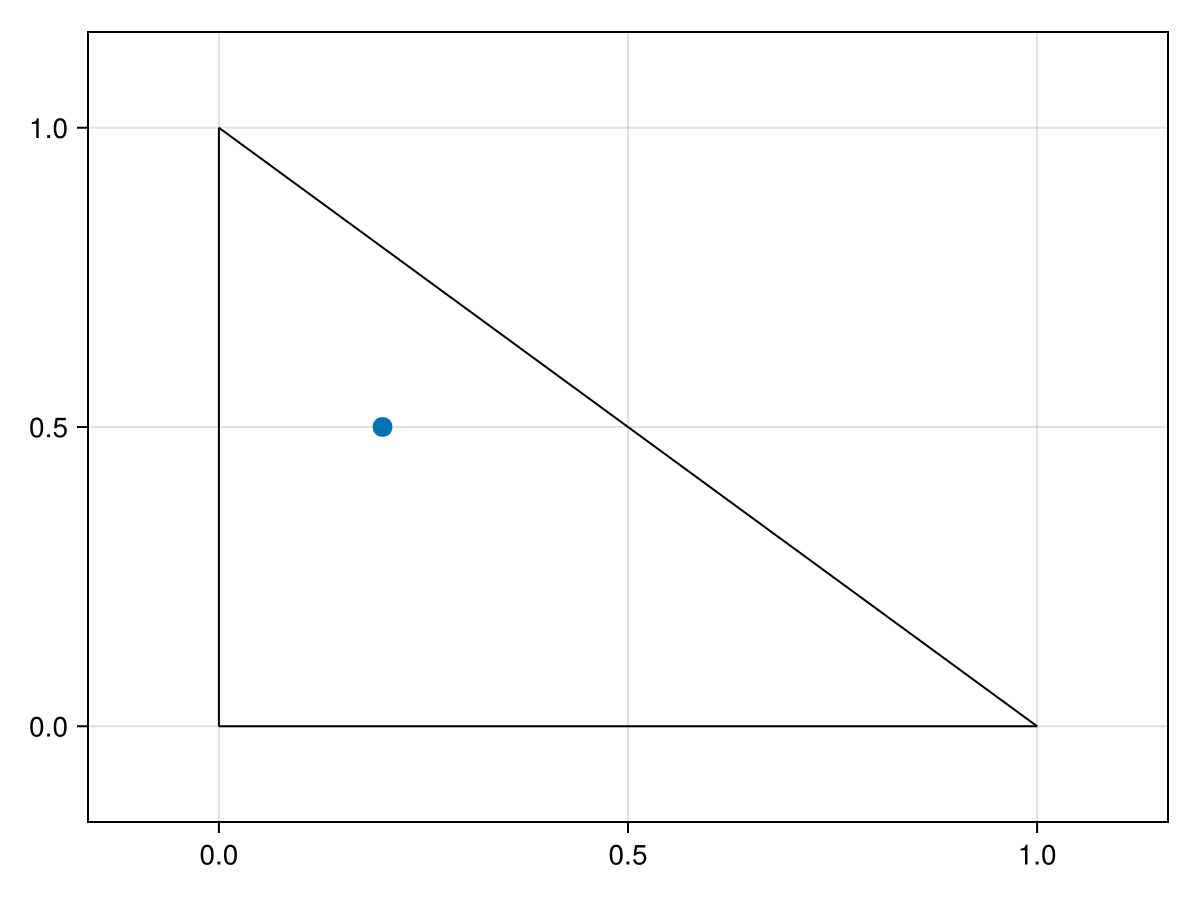
points = [(0.0, 0.0), (1.0, 0.0), (0.0, 1.0)]
p = (0.2, 0.5)
tri = triangulate(points)
fig, ax, sc = triplot(tri)
scatter!(ax, [p], markersize = 14)
fig
The blue point shows the point we want to add into the triangulation using split_triangle!. To use this, we provide (1) the index of the point in points and (2) the triangle that the point is in. The index of the point will be 4 after pushing p into points, and in this simple example the triangle that p is in is (1, 2, 3).
push!(points, p)
r = length(points)
i, j, k = 1, 2, 3
split_triangle!(tri, i, j, k, r)
fig, ax, sc = triplot(tri)
fig
See the legalise_edge! tutorial for more discussion about restoring the Delaunay property of the triangulation after using split_triangle!.
Just the code
An uncommented version of this example is given below. You can view the source code for this file here.
using DelaunayTriangulation
using CairoMakie
points = [(0.0, 0.0), (1.0, 0.0), (0.0, 1.0)]
p = (0.2, 0.5)
tri = triangulate(points)
fig, ax, sc = triplot(tri)
scatter!(ax, [p], markersize = 14)
fig
push!(points, p)
r = length(points)
i, j, k = 1, 2, 3
split_triangle!(tri, i, j, k, r)
fig, ax, sc = triplot(tri)
figThis page was generated using Literate.jl.